学校主页
|
本站首页
|
工作动态
|
组织机构
|
政策文件
|
质量评价
|
评建知识
|
通知公告
|
资料下载
合格评估工作机构
师范认证工作机构
部门组织架构
合格评估
师范认证
规章制度
教学评估
教学督导
工作简报
教学质量评价等级查询
学校主页
本站首页
工作动态
组织机构
合格评估工作机构
师范认证工作机构
部门组织架构
政策文件
合格评估
师范认证
质量评价
规章制度
教学评估
教学质量评价等级查询
教学督导
工作简报
教学质量评价等级查询
评建知识
通知公告
资料下载
合格评估工作机构
当前位置:
本站首页
>>
组织机构
>>
合格评估工作机构
>>
正文
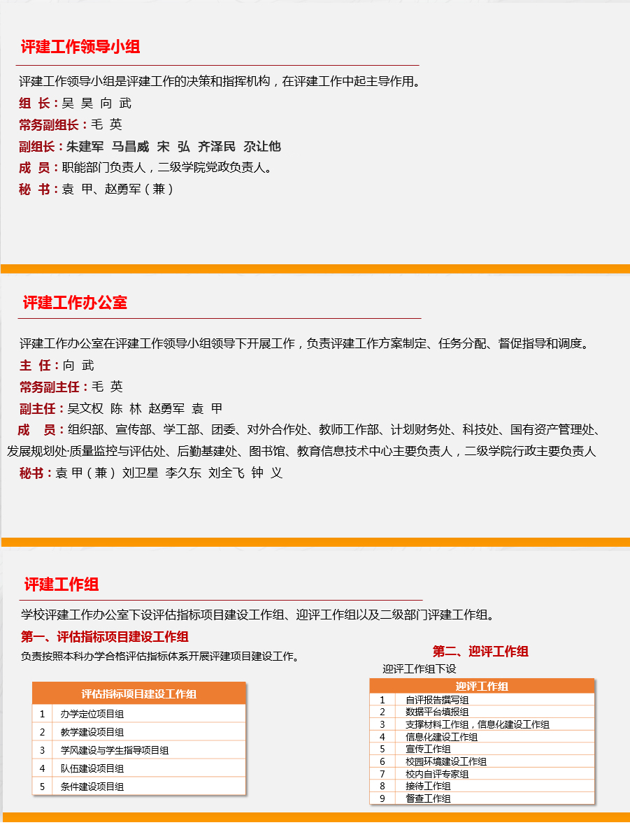
评建工作机构
2021-03-15 08:47
【
关闭窗口
】
Copyright all reserved. 阿坝师范学院 版权所有 地址:四川省汶川县水磨镇 邮编:623002